学院主站
首页
学院概况
学院简介
现任领导
规章制度
国家政策
自治区政策
爱体育(中国)文件
成高教育
成高教育简介
相关通知
招生简章
常见问题
下载专区
办事指南
培训中心
培训资质
培训专题
学员动态
自学工作
自学考试简介
相关通知
专本衔接
网络助学
合作单位
下载专区
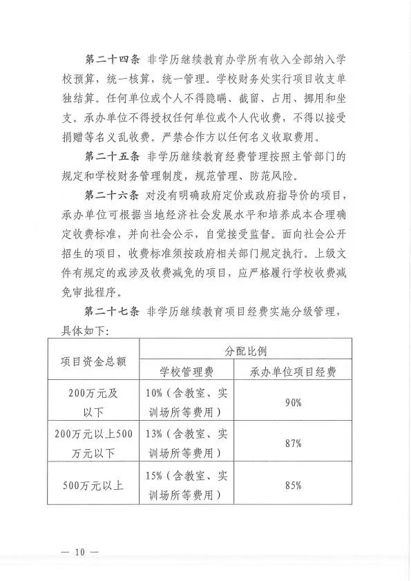
考试管理
成绩公布
成绩查询
党建之窗
支部党建
学习资料
联系我们
爱体育(中国)地址
学院联系电话
规章制度
爱体育(中国)文件
首页
>>
规章制度
>>
爱体育(中国)文件
>> 正文
国家政策
自治区政策
爱体育(中国)文件
关于印发《爱体育电子官方网站非学历继续教育管理办法(试行)》的通知
发布日期:2024-09-20 作者: 来源: 点击:
下一篇:
退役军人事务部等七部门关于全面做好退役士兵教育培训工作的指导意见
火博网页版登录入口
|
雷速体育
|
广发体育
|
完美官方端网站登录入口
|
乐虎唯一授权官网 | 游戏有限公司
|
雷霆体育官网入口
|
开云电竞·(中国)官方网站
|
安博官方网站
|
乐动手机版登录入口
|